آخرین محصولات ویژه

پروژه تحلیل با نرم افزار معادلات ساختاری smart pls

دسته بندي : روانشناسی و تربیتی

یک مدل معادله ساختاری مفروض در واقع یک ساختار علی مشخص ‌شده، بین مجموعه‌ای از سازه‌های مشاهده ناپذیر است که هر یک توسط مجموعه‌ای از نشانگرها اندازه‌گیری می‌شوند می‌توان آن را از لحاظ برازش مدل در یک جامعه بخصوص آزمود.

» یک مدل معادله ساختاری شامل دو مؤلفه است:
الف: یک مدل اندازه‌گیری که روابط بین متغیرهای اندازه‌گیری شده یا نشانگرها (متغیرهایی که به‌ صورت مستقیم مشاهده‌پذیر است) و متغیرهای پنهان را که برای آن‌ها برآورد تقریبی به کار می‌رود تعریف می‌کند.
ب: یک مدل ساختاری که ساختار علی مفروض بین متغیرهای پنهان (سازه‌های نظری که به گونه مستقیم مشاهده‌پذیر نیست) را مشخص می‌نماید (رضایی، 1393، ص 74). بنابراین این پژوهش در دو مرحله اجرا و تفسیر می‌شود. آزمون مدل اندازه‌گیری شامل بررسی روایی و پایایی سازه‌ها و ابزار پژوهش و آزمون مدل ساختاری یا بررسی روابط و فرضیه‌های پژوهش که بدین منظور از روش حداقل مربعات جزئی و نرم‌افزار اسمارت پی ال اس استفاده شده است.

» پیش پردازش داده ­ها (غربال کردن داده­ها)
حصول اطمینان از سلامت داده­ها، یکی از موضوعات مهم در هر پژوهشی است که هرگز نباید مورد بی­ توجهی قرار گیرد. در این فصل 4 موضوع مهم در مورد سلامت داده ­های پژوهش مورد بحث قرارمی­ گیرد.

  1. شناسایی داده­های مفقود و مدیریت آن ها
  2. شناسایی داده­های پرت و مدیریت آن ها
  3. شناسایی مورد­های بی­تفاوت و حذف آن ها

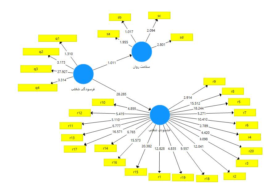
در این فایل، تجزیه و تحلیل داده ها به صورت استنباطی وجود دارد. بخش استنباطی آن در نرم افزار pls انجام شده است. در بخش استباطی که در پی ال اس انجام شده است اطلاعات مربوط به برآورد مدل، پیش پردازش داده ها، آزمون مدل، مدل اندازه گیری، فورنل و لاکر، آزمون کیفیت مدل اندازه گیری، همگرایی، واگرایی، پایایی اشتراکی، پایایی مرکب، آزمون مدل ساختاری، آزمون معناداری، آزمون ضریب تعیین و ارزیابی و تفسیر نتایح به صورت کامل آورده شده است. این فایل می تواند راهنمای بسیار خوبی برای دانشجویان و کسانی باشد که در حال یادگیری نرم افزار pls هستند.

در این فایل داده های خام و فایل نرم افزار pls وجود دارد و شامل دو بخش توصیفی و استنباطی است که به تحلیل روابط بین متغیرهای فرسودگی شغلی، سلامت روان و خشنودی شغلی می باشد. تعداد نمونه ها در این فایل 152 نفر می باشد.


دسته بندی: روانشناسی و تربیتی

تعداد مشاهده: 5792 مشاهده

کد فایل:7447

انتشار در:۱۴۰۴/۲/۹

حجم فایل ها:1.2 مگابایت

تعداد صفحات: 18

زبان: فارسی

فرمت: (DOC) قابل ویرایش

فهرست: ندارد

منابع و مآخذ: ندارد

جدول و نمودار: دارد

عکس و تصویر: دارد

محتوای فایل: DOC


اشتراک گذاری:
 قیمت: 260,000 تومان
پس از پرداخت، لینک دانلود فایل برای شما نشان داده می شود.   پرداخت و دریافت فایل

محصولات مرتبط